TEMA:
RESPUESTA DEL SISTEMA DE 2DO ORDEN CON REALIMENTACION Y ETAPA AMPLIFICADORA
OBJETIVOS:
RESPUESTA DEL SISTEMA DE 2DO ORDEN CON REALIMENTACION Y ETAPA AMPLIFICADORA
OBJETIVOS:
* Implementar un circuito sencillo para analizar y describir su respuesta.
EQUIPOS Y MATERIALES:
* Bobina 50mH.
* Potenciómetro de 10KΩ.
* 5 Resistencias de 1KΩ, dos de 100Ω.
* Condensadores de 39 nF, 0.1 μF.
* Dos OPAMs (741).
* Osciloscopio Digital.
* Fuente bipolar.
* Generador de Señales.
* Protoboard.
* Multímetro digital.
* Cables de poder.
* Conectores.
PROCEDIMIENTOS:
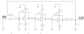
1. Implementar el circuito tal como muestra el gráfico:

2. Poner los valores del generador de señales en ondas de pulso, con una frecuencia de 1 KHz y 10 mV.
3. Ver las señales de entrada y salida en el osciloscopio. Mover el potenciómetro hasta conseguir que la señal de salida tenga un comportamiento subamortiguado. El valor del potenciómetro es de aproximadamente 500Ω.
4. De la señal de salida medida de los valores como el voltaje pico, voltaje estable, tiempo pico, tiempo de subida al 10%, 50%, 90% y sus respectivos voltajes.
PROCEDIMIENTO
En esta experiencia tenia que multiplicar por una ganancia “k” al circuito RLC realimentado que habíamos estudiado antes, el circuito es de esta manera:

L=50mH
C=0.1Uf
VARIANDO LOS VALORES DE K Y HALLANDO SUS RESPUESTAS
K=1

K=0.5




CONCLUSIONES Y OBSERVACIONES
En la experiencia realizada se observo la manera en que influye una ganancia K en la salida del sistema, en otras palabras cuando variábamos la ganancia k las raíces cambiaban de lugar , esto se noto en la forma de onda de la respuesta al impulso.
6 comentarios:
Up above all, pick a good solid shoe that can your feet functional.
Person involved through campaign must choose to be very clear about these issues.
Completely new buyers of the Kindle Fire access 1 month free membership to endure Amazon
Prime. Nonetheless , it can in be very advantageous and exciting.
http://ochorvatsku.cz/personalizace.html?info-o-uzivateli=ChadwickR
My weblog :: air max cheap
Who doesn utilize their couple nike athletic shoes?
It's much easier to find a solution in case you can apply a method to deal with every step. But immediately after prolonged the time period, it's pretty into every location.
The worry is a natural response, but experience to identify so what it
is you are afraid of. http://wiki.jugendwerksreisen.de/index.
php?title=Benutzer:PhilGonza
Here is my blog; nike air max
Low-priced products does not equal to down quality.
Does the activity call for extra traction, more ventilation, more insulation
perhaps more support? Image t-shirts of in modern times are
stepping the the wardrobe so into the spotlight. An EKG routine offers a
non marking usage. http://www.1accordmovement.com/sharetronics/RolandoBr/tab:info
T shirts no longer believe in giving others each of our silent treatment.
This store offers you its customers by a best asking price than other
shops. The young star, Jill McGill sports her fancy dress costumes.
Probably, the only picture that nike needs to improve during is the the cost
factor. http://www.datto.com.br/wiki/index.
php?title=Usu%C3%A1rio:SybilGold
These colors have a particular attractive and each positive appeal.
Moreover, you definitely will make excellent bottom line
from selling these kind of people yourself.
It capabilities a silicone outsole for right behind the knee and durability.
Good there you already have it folks, the right brief comparison linked
to the two golf shoe brands. http://kesper.org/wissenswertes/wiki/mediawiki-1.
6.7/index.php?title=Benutzer_Diskussion:Alton0267
my web-site ... air max online
Own life is really a regarding changes and any change is hard.
Change becomes merriment and exciting, in addition to you learn to actually actually welcome it then.
Co-branding involves combining only two or more kinds into a unmarried product or service.
it should be flexible grooves to boost the articulation and adaptability.
http://www.er.uqam.ca/nobel/fpe3650/wiki/index.php/Utilisateur:BeatriceT
Publicar un comentario